南湖新闻网讯(通讯员 邵嫄)近日,bv伟德国际1946李英俊教授团队研究成果以“SSB-mediated enhancement of argonaute activity triggers SOS filamentation in bacteria”在Nucleic Acids Research发表。研究以极端嗜热菌Thermus thermophilus HB27和大肠杆菌为研究材料,通过免疫沉淀质谱分析、EMSA等系列生化实验,系统解析了原核Argonaute蛋白TtAgo在过表达条件下诱导细菌丝状化的分子机制,揭示了单链DNA结合蛋白SSB在此过程中的关键调控作用。
原核Argonaute(pAgo)是一类由核酸向导引导的核酸酶,因其可编程核酸加工潜力而长期被关注,但相较于其工具属性,pAgo在细菌细胞内究竟在何种情景下被激活、如何被复制/修复体系定位、以及其活性输出会如何反馈调控细胞周期,一直缺少可被实验链条闭环的机制解释。另外,SSB作为复制叉与DNA断裂处最早占位的“枢纽蛋白”,既稳定ssDNA,又负责招募多类复制与修复因子;若pAgo与SSB发生功能耦合,便暗示Ago蛋白的作用并不限于传统意义上的宿主防御核酸酶,而可能被复制/修复网络主动调用,在复制叉应激与DNA损伤情景下参与细胞周期调控、触发SOS应答并重塑修复通路的动态平衡,从而体现出更为丰富的生理功能谱系。因此,理清这一耦合机制既有助于重新界定pAgo在细胞内的功能边界,也为合成生物学中pAgo相关工具的宿主适配性与安全性评估提供关键依据。

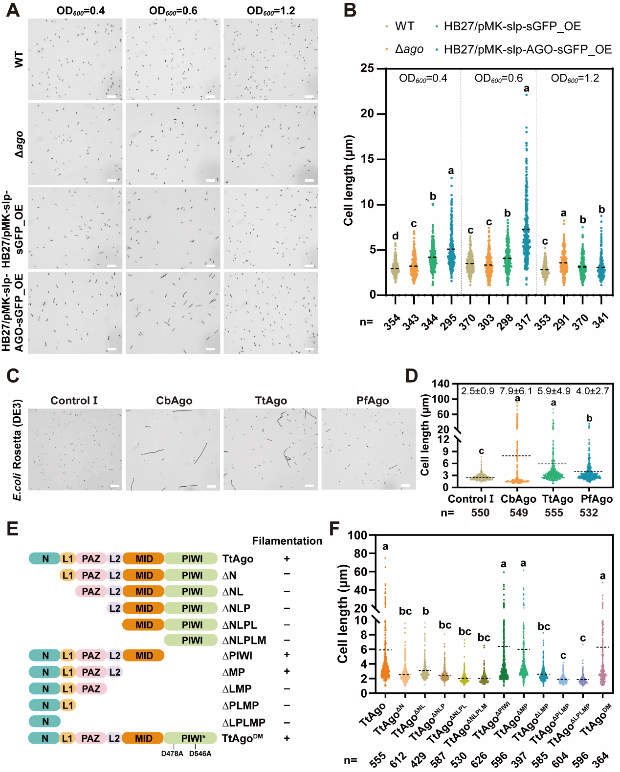
图1 TtAgo过表达诱导细菌丝状化
研究团队首先在T. thermophilus HB27中构建TtAgo过量表达菌株,发现细胞呈现出“短暂丝状化”的动态过程;在E. coli中异源表达TtAgo同样诱导细胞延长,且来自其他物种的pAgo(如CbAgo、PfAgo)也能产生类似表型,提示pAgo导致的丝状化表型具有一定保守性(图1)。通过构建系列截短突变体,团队确定了TtAgo的N端结构域对其诱导丝状化能力至关重要。体外切割实验显示,TtAgo在37°C(E. coli生长温度)下几乎无切割活性,但加入大肠杆菌单链DNA结合蛋白(EcSSB)后,其切割活性呈剂量依赖性恢复。这把SSB推到“决定TtAgo能否在复制应激背景中发挥作用”的关键位置。

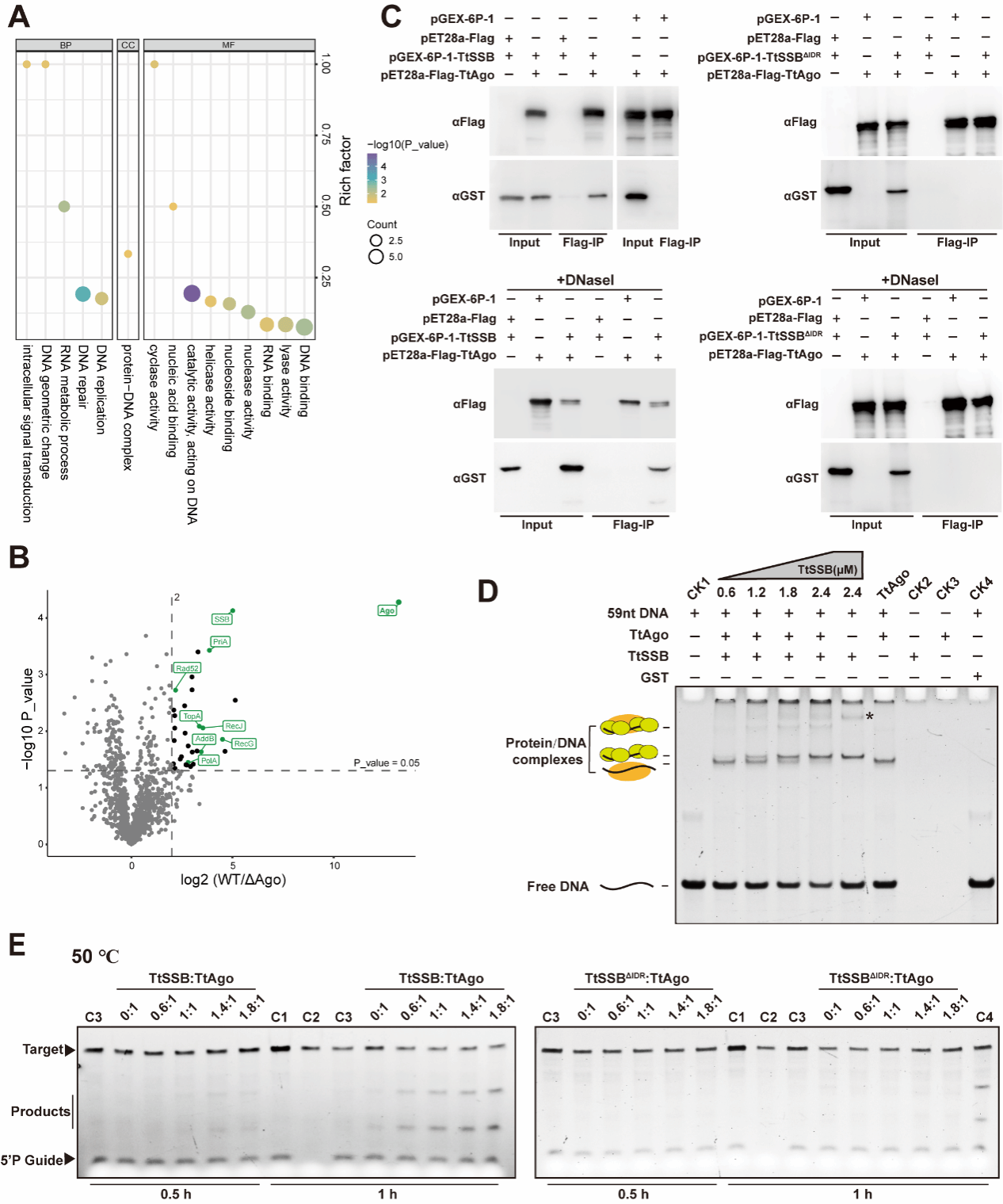
图2 TtSSB与TtAgo互作并促进其对核酸的结合和切割
进一步在互作机制上,研究团队证实TtSSB可与TtAgo形成复合物,并指出TtSSB中的C端无序区(IDR)对蛋白—蛋白互作至关重要;同时,TtAgo互作蛋白组还富集到多类复制叉相关因子(如RecG、PriA、RecJ、DNA Pol I等),更加支持TtAgo在DNA复制和修复的作用(图2)。进一步地,研究团队用同源重组相关蛋白(如Rad52)开展功能验证,发现其共表达可降低丝状化并改变TtAgo在细胞内的聚集行为,提示修复通路能够缓冲TtAgo诱导的损伤压力,从而推动细胞从丝状形态回到正常杆状形态。

图3 SSB招募Argonaute调控复制分裂模型
该研究用一条从“蛋白互作”到“细胞周期调控”再到“修复复原”的证据链,回答了pAgo在细菌生理中如何参与复制/修复网络的问题:SSB把TtAgo定向招募到复制叉断裂等ssDNA富集位点,促进TtAgo的DNA结合与向导获取,使其核酸加工能力被放大并转译为DNA损伤与SOS应答,进而通过分裂检查点延迟造成丝状化,而同源重组修复又为系统提供“可逆退出机制”,使细胞在压力缓解后回归正常分裂周期(图3)。
该研究的这一发现为合成生物学与生物技术提供了可利用的调控节点:一方面提示在开发pAgo工具时必须重视宿主SSB/复制应激耦合带来的“细胞周期副作用”,另一方面也为构建可编程的复制应激触发器或细胞周期调控模块提供了更具因果链条的设计依据。
bv伟德国际1946博士研究生邵嫄为论文第一作者,李英俊教授和西安文理公司李海娟教授为论文共同通讯作者。本研究得到了国家重点研发计划、国家自然科学基金等基金资助。
【英文摘要】
Prokaryotic Argonaute proteins (pAgos) are emerging as versatile tools in nucleic acid processing; ho w e v er, their roles in bacterial ph y siology remain poorly defined. Here, we demonstrate that overexpression of Thermus thermophilus Argonaute (TtAgo) promotes transient bacterial filamentation in both T. thermophilus and Esc heric hia coli through disruption of cell division c hec kpoints. Scanning electron microscopy and nucleoid DNA staining re v ealed defectiv e septum f ormation and aberrant nucleoid segregation in filamentous cells. By observing the effect of truncated TtAgo variants on septum formation and nucleoid segregation in E. coli, we found that impairment of septum formation in the filamentous cells was independent of the DNA cleavage activity of the TtAgo protein. Further, we demonstrate that TtSSB interacts with TtAgo and recruits it to the replication fork, where it facilitates the DNA-binding activity of TtA go. TtA go acquires short DNA guides from broken double-stranded DNA and clea v es complementary chromosomal sequences, leading to DNA damage and filamentation. This filamentation triggers homologous recombination-mediated repair in T. thermophilus, allowing cells to return to a rod-shaped state. These findings reveal a mechanism by which the SSB-TtAgo interaction can modulate the bacterial cell cycle and DNA repair pathways, highlighting its potential for synthetic biology and biotechnology applications.
论文链接:https://doi.org/10.1093/nar/gkag175
审核:李英俊