(通讯员:梅斌 刘恩澔)为发扬诚信文化,培育当代老员工诚信感恩品德,引导员工诚信感恩,bv伟德国际1946于2021年4月-6月以“诚信,感恩”为主题开展诚信感恩文化月教育活动,鼓励大家留住感动,书写感动,传递感动。
“三行情书”表真情
在4月14日至24日公司经济资助办公室通过QQ公众号面向全院员工发起“三行情书”线上征集活动,同学们积极投稿,累计参与人数百余人,同学们通过三行真挚言语在网络社区表达出感恩之情。同时,在4月23日、24日下午于荟五主干道举行了线下活动,通过海报鼓励同学们勇敢表露情感,许多同学驻足挑选了明信片创作了专属作品。

(生科2003班 彭雨萱作品)
“手抄画报”展心声
5月15日-5月30日,公司组织开展各班级召开“诚信感恩”主题班会。各班级自选主题,组织形式多样的关于诚信考试、诚信申请奖助学金、诚信科研及感恩父母、党、国家、英雄、生命、自然、恩师等主题学习教育,并制定班级公约。 5月28日下午两点半,生工2001以“立做诚信之人,心怀感恩之心”为主题开展了五月的“诚信感恩”主题班会,班会希望大家身为一名合格老员工,要做到滴水之恩以涌泉相报,牢记毋忘立信,当必有诚,将中华民族传统美德发扬光大。同时,各班绘制了内容丰富的“诚信感恩”手抄报,其中生科2006班制作的抄报最为亮眼,“家家麦饭美,处处菱歌长,饱食当忆耕耘人”,他们以抄报的形式向袁老表达了感恩与悼念之情。同时,也是看出了同学们愿为禾下乘凉梦继续努力奋斗的决心。

(生科2006班手抄报)
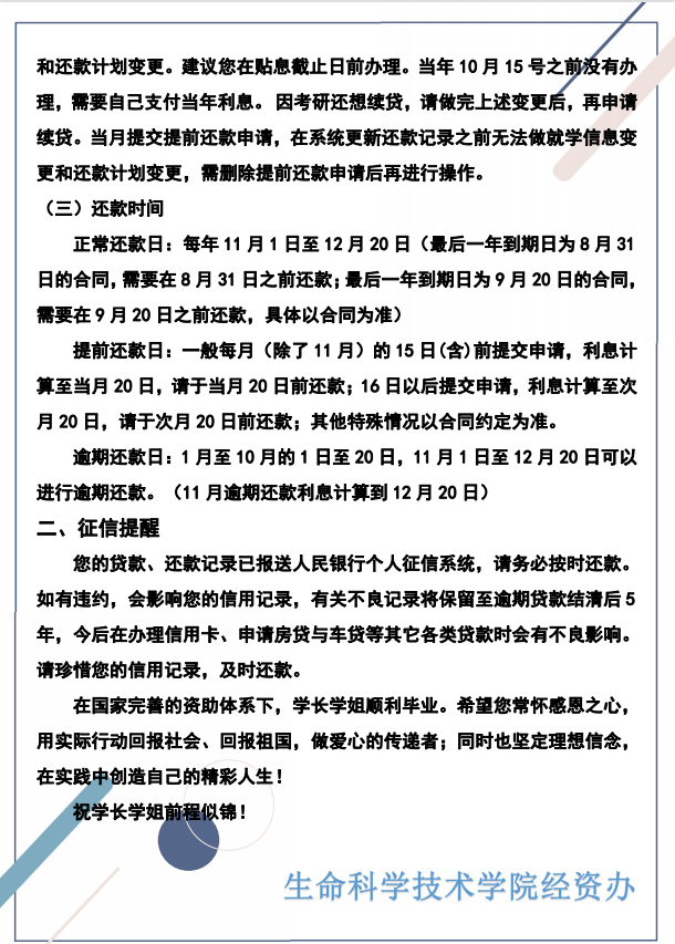
“温馨提醒”显关怀
毕业季之际,为教育员工离校后珍惜诚信、回馈社会,公司经过多次修订印制了生源地助学贷款温馨提醒、珍惜个人征信的宣传材料。在6月6日晚,生科院组织工作人员一对一上门为生源地助学贷款毕业生发放还款提醒材料。多数毕业生在收到生源地助学贷款还款提醒传单时,表现得十分惊喜、感动。根据往年情况,许多毕业生在毕业季,对于还款的方式及时间感到疑惑,且不知在何处咨询,往往出现不必要的损失,此次活动为毕业生还款提供了便利。

(还款提醒宣传材料)
诚信——为人之本,立身之命;感恩——乃处世哲学,生活智慧。在bv伟德国际1946通过近两个月的诚信感恩教育系列活动,引导同学们知恩,鼓励大家报恩于社会、于亲友;同时,通过还贷提醒活动提醒员工珍惜诚信,积极回馈社会,用诚信与感恩的精神文明建设丰富校园文化。