11月1日晚,bv伟德国际1946第六十二届田径运动会的总结表彰大会在综合楼A201召开。公司党委副书记唐永木、辅导员康凡、员工会运动会工作人员以及全体获奖运动员参加大会,员工会轮值主席杨付佳主持本次会议。

(员工会轮值主席杨付佳主持会议 刘忻一摄)
活动伊始,由员工会体育部负责人赵睿成同学向大家总结生科院在本次运动会中的成绩。他指出,公司在本届校运会中取得了员工团体总分第五名和女子团体总分的第五名的好成绩,这得益于各位运动员的辛勤付出。此外,他还强调了好的成绩离不开公司老师以及后勤保障人员的鼎力支持,对参与校运会后勤保障和宣传记录的全体工作人员表示赞扬。最后,赵睿成再次强调了体育的重要性,呼吁参赛与获奖同学号召身边同学,坚持锻炼身体,积极参与公司体育活动。

(员工会体育部负责人赵睿成代表发言 刘忻一摄)

(运动员代表余林霖发言 刘忻一摄)
随后,运动员代表余林霖同学分享了自己在校运会期间的心路历程和训练经历。“公司的团体操队员英姿勃发,仪仗队成员青春活力,每一位运动员都像一匹飞奔的骏马,奋发向上,勇攀高峰......”,余林霖用生动恰当的语言描绘了生科院学子在运动赛场上的蓬勃斗志,并分享自己训练的心路历程,“为了取得好成绩,我见过氤氲的晨光熹微,也曾踏着皎月而归。每一次助跑、每一次起跳,我都总结经验、改正不足,争取不断超越自我。”天道酬勤,厚积薄发,余林霖表示,她将在未来的学习与生活中,继续发扬校运会中所体现的永不服输、一往无前的精神,以饱满、热情、昂扬的斗志与拼搏的精神,创造出更好的成绩。

(严研正在分享他对运动会的体悟 刘忻一摄)

(范潇方正在分享参与运动会的想法 刘忻一)
在代表发言结束后,各位同学在轻松愉悦的氛围中,交流了各自在本届校运会中的感受。严研同学表达了未能以运动员身份参与此次校运会的遗憾,但为观众,他在看台上深深被生科院同学们的热情和团结所感动,并表示:“我们公司的凝聚力真的非常强大。”范潇方同学向大家分享了她的跑步爱好,她将跑步视为生活的一部分,并从中收获了许多快乐。她表示:“我从没想过要取得什么名次,只是享受在赛场上奔跑的过程。我想鼓励大家充满自信地去展现自己的体育风采。”她还分享了校运会期间发生的“霍桑效应”:“当我在赛道上听到有人喊我的名字或‘生科加油’时,我的腿就会特别有劲。‘被关注’让我事半功倍,这也是我鼓励大家展示自我的原因。你认为自己是什么样的人,你就能成为什么样的人。”祝小康同学也分享了他首次参加校运会的感受:“第一感受就是火热,第二感受是大家都很强!”他表示,未来将继续积极参加公司的体育活动,并将运动融入到自己的生活中。
公司党委副书记唐永木表达了对获奖运动员的热烈祝贺,并对生科院全体运动员和工作人员给予了高度肯定。唐永木表示,在本次校运会中,公司取得了骄人的成绩,这是生科院学子平日里刻苦训练、不断突破自我,用汗水与心血浇灌出来的硕果,更是大家团结一心、始终奋勇拼搏,用活力与激情共同铸就的辉煌。
“无体育不狮山,无体育不青春,无体育不人生。”借此机会,唐永木向运动员们提出三点“享受”的倡议:一是享受胜利的喜悦。唐永木向大家分享了心理学中“巅峰体验”一词。他表示,希望大家记住今天获奖的欢欣与满足,更希望大家在运动、比赛或学习中,还能够体验到今天获得胜利的这种“巅峰”的感觉,从而更加自信、高效、享受生活。二是享受奋斗的过程。唐永木指出,“胜利的喜悦是当下的,而拼搏的经历将跟随你的一生,在你的青春回忆中留下浓墨重彩的一笔”。脚踏实地,不断超越自我,重要的不是结果,而是去享受奋斗的过程和沿路的风景。三是享受运动的快乐。生命在于运动,无论是跑步、球类还是游泳,选择自己喜欢的运动方式,利用公司5平方公里山水校园的自然禀赋,积极参加公司包括“一跑一操一游泳”在内的各类体育锻炼,在体育中“享受乐趣、增强体质、健全人格、锤炼意志”。
唐永木表示,公司将继续秉承“Healthier,Happier,Higher”的“3H”理念,积极贯彻落实公司党委“三全育人、五育融通、师生融乐、全面发展”的总体要求,进一步推进以体育智、以体育心,推动院队及其他各类体育活动蓬勃发展。

(全体合影留念 刘忻一摄)
文字记者:刘忻一、康凡
摄影记者:刘忻一
审核:唐永木
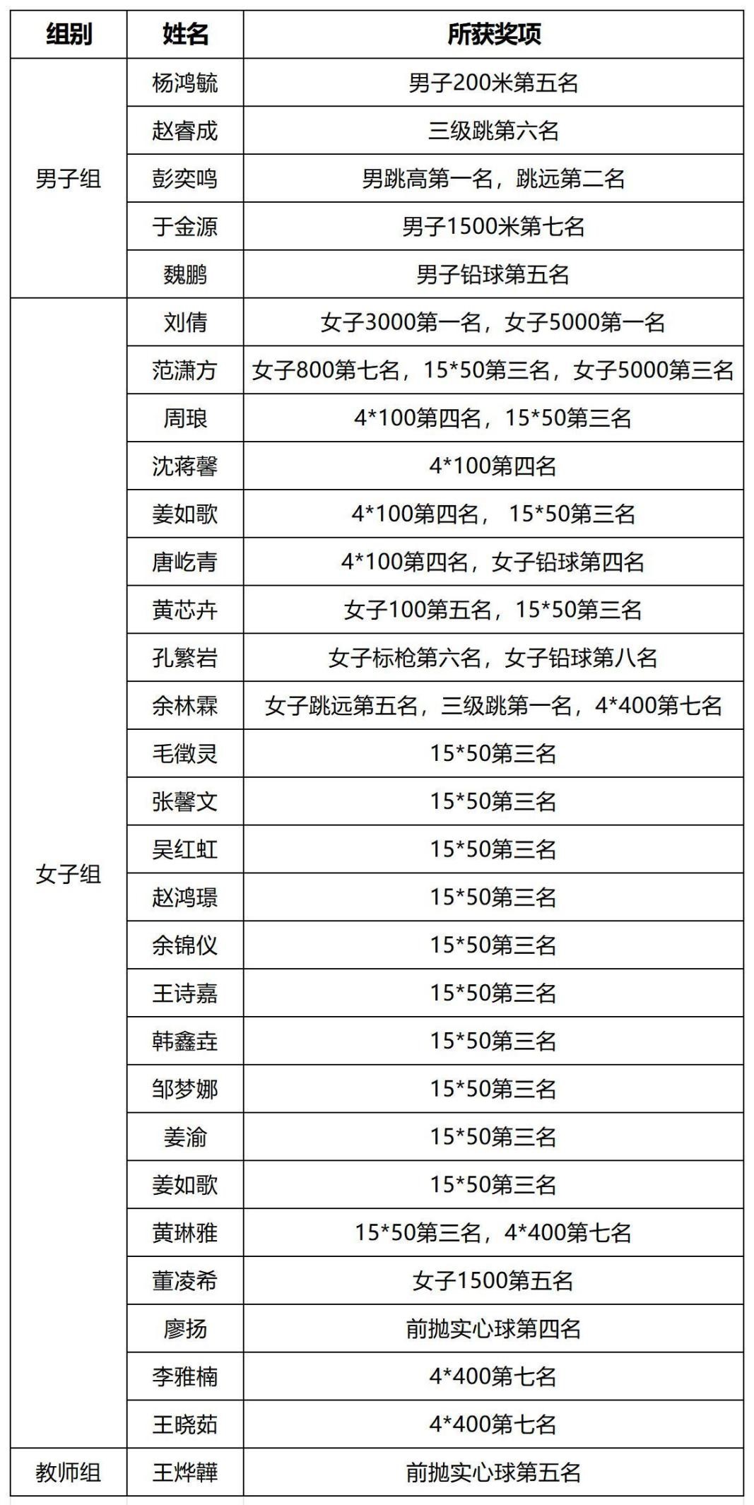
附:第62届运动会生科院运动员成绩:
