bv伟德国际1946诚聘英才
bv伟德国际是一所拥有125年办学历史,以生命科学和农科为优势,教育部直属的全国重点大学。公司2005年进入国家“211工程”建设行列,2017年列入国家“双一流”建设行列。首轮“双一流”成效评价,公司整体建设9项指标中,7项指标为第一档,生物学等5个学科再次滚动入选国家“双一流”建设学科。生物学与生物化学、分子生物学与遗传学等9个学科领域进入ESI前1%,植物学与动物学、农业科学进入ESI前1‰。
bv伟德国际1946的浓醇学风和优良科研平台造就和培养了一大批优秀人才,有中国科公司院士1人,长江学者8人,杰出青年基金获得者6人,入选爱思唯尔(ELSEVIER)中国高被引学者榜单4人,其中张启发院士连续5年位列农业和生命科学领域第一,荣获2018年未来科学大奖。公司接近60%的专任教师在作物遗传改良全国重点实验室、农业微生物资源发掘与利用全国重点实验室以及湖北洪山实验室开展研究工作。
为让基础生物学研究更好地促进绿色发展与健康,助力中华民族伟大复兴,公司特向全球招聘有志于探索生命科学领域基础前沿性问题及解决国家重大需求的优秀人才。我们将参照国际一流大学相应职位,按照“一流人才一流支持,安居乐业保障具综合竞争力”的原则,为入选者提供具有国际竞争力的协议薪酬,充足的研究生招生指标,完善的住房支持、子女入学入托教育和医疗服务。
招聘研究方向
以模式生物或农业生物为对象开展基础或应用基础研究。研究方向包括但不限于:遗传学、生物化学、微生物学、发育生物学、细胞生物学、合成生物学、发酵与酶工程、生物医学、生物与医学工程等及其相关交叉学科。拟重点引进从事生物工程相关领域应用基础研究和工程技术开发应用的两类急缺人才。
岗位要求和待遇
(一)领军人才
1. 招聘要求
(1)年龄一般不超过55周岁,全职或兼职来公司工作;
(2)在国外知名高校、科研院所担任终身副教授及以上职务或者在国内知名高校、科研院所担任教授(或研究员)职务,具有国际一流学术水平,以第一作者或通讯作者在国际权威专业或综合期刊发表若干代表性学术成果;优先考虑国家高层次人才。
(3)具有学术引领能力和战略眼光,把握学科发展方向,汇聚优秀人才。
2. 科研支持
支持不低于1000万元人才启动经费,提供500平方米以上团队实验室空间。支持招聘优秀人才或与现有课题组合作组建学科方向创新团队,支持聘用研究助理和科辅人员。
(二)特聘教授
1. 招聘要求
(1)年龄一般不超过40周岁,全职来公司工作;
(2)国内外知名高校、科研院所取得博士学位,具有多年科研教学和人才培养经历的副教授及以上职称,并取得同行认可的成绩;或者是国外知名高校院所研究成绩特别突出的博士后;
(3)已是所从事研究领域同龄人中的拔尖人才,具有成为领军人才的潜力,近5年内以第一作者或通讯作者在国际权威专业或综合期刊发表高水平学术成果。
2. 科研支持
支持人才启动经费300万元以上(大型仪器设备另计),提供200平方米以上的工作空间。聘为教授、博导,可以直接招收硕士、博士、博士后,支持招聘研究助理等科研辅助人员。
(三)特聘研究员
1. 招聘要求
(1)年龄一般不超过35周岁,全职来公司工作;
(2)国内外知名高校、科研院所取得博士学位,在知名高校工作并取得一定成绩,或者是国内外知名高校院所研究成绩突出的博士后;
(3)初步建立稳定的研究方向,并开展系统研究工作,具有较高学术水平和发展潜力,近5年内以第一作者或通讯作者在国际权威专业或综合期刊发表高水平学术成果。
2. 科研支持
支持人才启动经费150万元以上,提供100平方米以上工作空间。聘为博导,可以直接招收硕士、博士、博士后,支持招聘研究助理等科研辅助人员。
(四)特聘副研究员
1. 招聘要求
(1)年龄一般不超过33周岁,全职来公司工作;
(2)国内外知名高校、科研院所取得博士学位;
(3)近5年内以第一作者或通讯作者在国际权威专业或综合期刊发表代表性学术成果,具有较大发展潜力。
2. 科研支持
根据方向加入科研团队,凝练方向共享团队资源。可申请校、院、重点室的自主科研项目。优先推荐参与海外研学类项目。
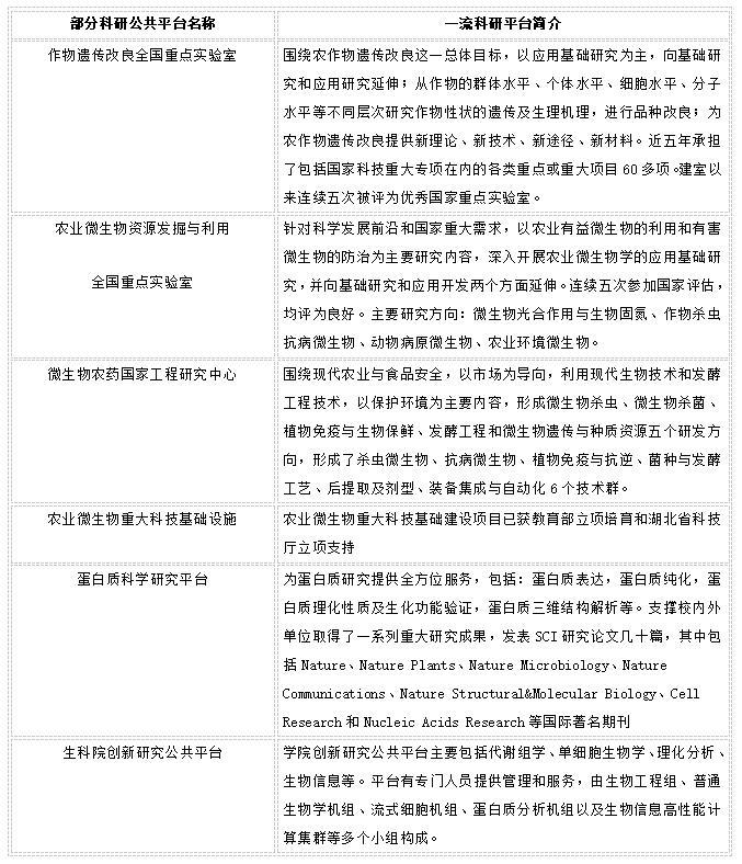
科研支撑平台

另公司建有仪器完善、专业人员配备齐全的电镜平台、动物生物安全三级实验室、国家生物产业基地bv伟德国际实验动物中心等大型公共平台和实验室。
引进流程

联系方式
联系人:熊晖老师,人才办主任
邮 箱:xionghui@mail.hzau.edu.cn
电 话:18995541658
联系人:熊立仲教授,经理
邮 箱:lizhongx@mail.hzau.edu.cn
公司官网:http
欢迎海内外人才随时来函、来电交流!