Diurnal RNAPII-tethered chromatin interactions are associated with rhythmic gene expression in rice
Author: Li Deng, Baibai Gao, Lun Zhao, Ying Zhang, Qing Zhang, Minrong Guo, Yongqing Yang, Shuangqi Wang, Liang Xie, Hao Lou, Meng Ma, Wei Zhang, Zhilin Cao, Qinghua Zhang, C. Robertson McClung, Guoliang Li and Xingwang Li
Genome Biology. 06 January 2022. 7(2022)
Background: The daily cycling of plant physiological processes is speculated to arise from the coordinated rhythms of gene expression. However, the dynamics of diurnal 3D genome architecture and their potential functions underlying rhythmic gene expression remain unclear.
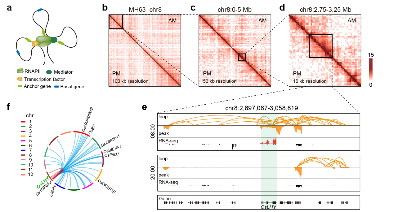
Results: Here, we reveal the genome-wide rhythmic occupancy of RNA polymerase II (RNAPII), which precedes mRNA accumulation by approximately 2 h. Rhythmic RNAPII binding dynamically correlates with RNAPII-mediated chromatin architecture remodeling at the genomic level of chromatin interactions, spatial clusters, and chromatin connectivity maps, which are associated with the circadian rhythm of gene expression. Rhythmically expressed genes within the same peak phases of expression are preferentially tethered by RNAPII for coordinated transcription. RNAPII-associated chromatin spatial clusters (CSCs) show high plasticity during the circadian cycle, and rhythmically expressed genes in the morning phase and non-rhythmically expressed genes in the evening phase tend to be enriched in RNAPII-associated CSCs to orchestrate expression. Core circadian clock genes are associated with RNAPII-mediated highly connected chromatin connectivity networks in the morning in contrast to the scattered, sporadic spatial chromatin connectivity in the evening; this indicates that they are transcribed within physical proximity to each other during the AM circadian window and are located in discrete “transcriptional factory” foci in the evening, linking chromatin architecture to coordinated transcription outputs.
Conclusion: Our findings uncover fundamental diurnal genome folding principles in plants and reveal a distinct higher-order chromosome organization that is crucial for coordinating diurnal dynamics of transcriptional regulation.
Full Article:https://genomebiology.biomedcentral.com/articles/10.1186/s13059-021-02594-7
