The landscape of promoter-centered RNA-DNA interactions in rice
Author: Qin Xiao, Xingyu Huang, Yan Zhang, Wei Xu, Yongqing Yang, Qing Zhang, Zhe Hu, Feng Xing, Qianwen Sun, Guoliang Li and Xingwang Li
Nature Plants. 03 February 2022. 157-170(2022)
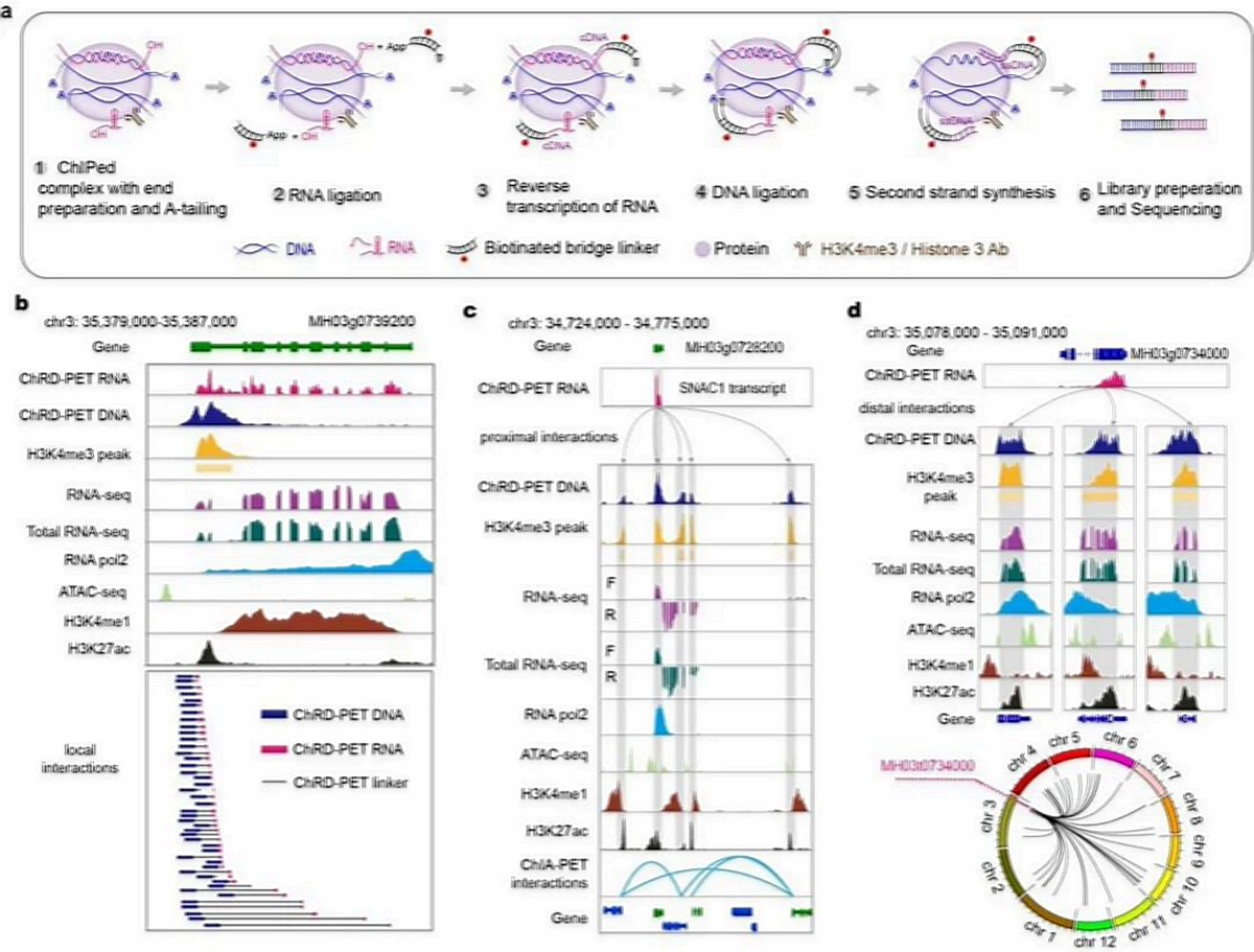
Abstract: Chromatin-associated RNAs play key roles in various biological processes. However, both their repository and conjugation genomic loci and potential functions remain largely unclear. Here, we develop an effective method for mapping of chromatin-associated RNA–DNA interactions, followed by paired-end-tag sequencing (ChRD–PET) in rice. We present a comprehensive interaction map between RNAs and H3K4me3-marked regions based on H3K4me3 ChRD–PET data, showing three types of RNA–DNA interactions—local, proximal and distal. We further characterize the origin and composition of the RNA strand in R-loop RNA–DNA hybrids and identify that extensive cis and trans RNAs, including trans-non-coding RNAs, are prevalently involved in the R-loop. Integrative analysis of rice epigenome and three-dimensional genome data suggests that both coding and non-coding RNAs engage extensively in the formation of chromatin loops and chromatin-interacting domains. In summary, ChRD–PET is an efficient method for studying the features of RNA–chromatin interactions, and the resulting datasets constitute a valuable resource for the study of RNAs and their biological functions.
Full Article:https://www.nature.com/articles/s41477-021-01089-4
