The role of transposon invertedrepeats in balancing drought tolerance and yield-related traits in maize
Authors:Xiaopeng Sun, Yanli Xiang, Nannan Dou, Hui Zhang, Surui Pei, Arcadio Valdes Franco, Mitra Menon, Brandon Monier, Taylor Ferebee, Tao Liu, Sanyang Liu, Yuchi Gao, Jubin Wang, William Terzaghi,Jianbing Yan, Sarah Hearne, Lin Li, Feng Li and Mingqiu Dai
Nat Biotechnol. 13 Oct 2022.
Abstract:
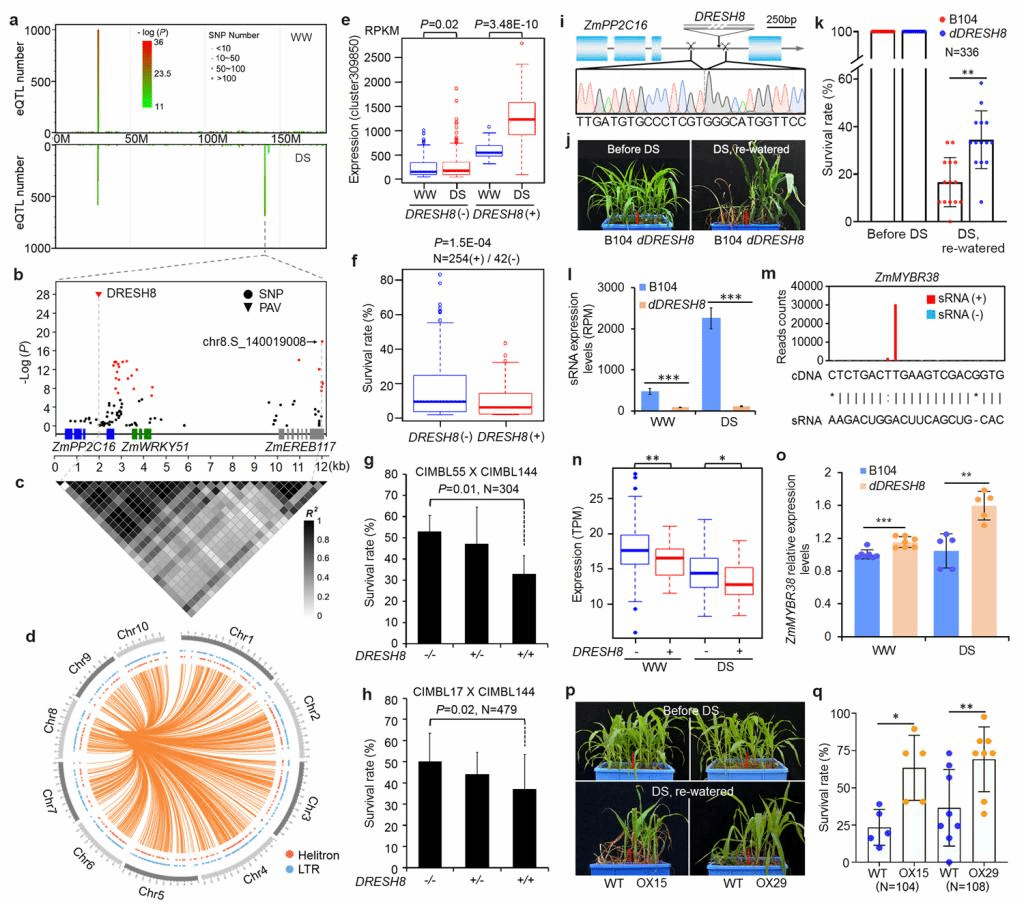
The genomic basis underlying the selection for environmental adaptation and yield-related traits in maize remains poorly understood.Here we carried out genome-wide profiling of the small RNA (sRNA) transcriptome (sRNAome) and transcriptome landscapes of a global maize diversity panel under dry and wet conditions and uncover dozens of environment-specific regulatory hotspots. Transgenic and molecular studies of Drought-Related Environment-specific Super eQTL Hotspot on chromosome 8 (DRESH8) and ZmMYBR38, a target of DRESH8-derived small interfering RNAs, revealed a transposable element-mediated inverted repeats (TE-IR)-derived sRNA- and gene-regulatory network that balances plant drought tolerance with yield-related traits. A genome-wide scan revealed that TE-IRs associate with drought response and yield-related traits that were positively selected and expanded during maize domestication. These results indicate that TE-IR-mediated posttranscriptional regulation is a key molecular mechanism underlying the tradeoff between crop environmental adaptation and yield-related traits, providing potential genomic targets for the breeding of crops with greater stress tolerance but uncompromised yield.
Full article:https://www.nature.com/articles/s41587-022-01470-4
